Risk Factors of Oral Cancer in India: A Systematic Review and Meta-analysis
CC BY 4.0 · Indian J Med Paediatr Oncol 2026; 47(02): 094-106
DOI: DOI: 10.1055/s-0045-1811555
Abstract
Introduction
Oral cancer is associated with several well-known risk factors, including the use of betel quid, alcohol consumption, and tobacco smoking. Studies regarding oral cancer risk factors vary based on the different subgroups identified in the Indian context.
Objectives
This systematic review, meta-analysis, and meta-regression aggregate data from various studies on oral cavity cancer risk factors in India.
Materials and Methods
From September 20 to 30, 2024, we searched for English studies on PubMed, ScienceDirect, and Google Scholar. Two independent reviewers selected studies based on title/abstract and full text, with adjudication by a third author. We utilized the JBI checklist for critical appraisal of case–control studies. The data provided information on participant demographics, cases and controls, evaluated risk factors, and odds ratios. A random effects model produced pooled estimates for each risk factor.
Results
Fifteen case–control studies conducted in the Indian population were included in the analysis. Our meta-analysis concludes that any form of tobacco use is the primary risk factor for oral cavity cancer, with risk rising consistently alongside the duration of use. Additionally, daily alcohol consumption significantly increases this risk. Chronic trauma to the oral mucosa also plays a substantial role in the development of oral cavity cancer. Sensitivity analysis and meta-regression indicated that factors such as sample sizes, case–control ratio, and study region had no significant impact. Funnel plots assessing publication bias in studies reporting tobacco smoking and chewing revealed no significant asymmetry, and Egger's test was nonsignificant (p > 0.05).
Conclusion
There is sufficient evidence for the role of tobacco in both smoking and smokeless forms as a risk factor for oral cavity cancer in India.
Keywords
Data Availability Statement
Available as supplementary files.
Patient Consent
Not applicable.
PROSPERO Registration
CRD42024599556.
Supplementary Material
Publication History
Article published online:
28 August 2025
© 2025. The Author(s). This is an open access article published by Thieme under the terms of the Creative Commons Attribution License, permitting unrestricted use, distribution, and reproduction so long as the original work is properly cited. (https://creativecommons.org/licenses/by/4.0/)
Thieme Medical and Scientific Publishers Private Limited
A-13A, Graphix Tower 1, 6th floor, Sector 62, Noida 201309, Uttar Pradesh, India
We recommend
Assessing Oral Cancer Knowledge and Awareness among Dental Patients of Bengaluru City, India Sujatha S. Reddy, et al., The Thoracic and Cardiovascular Surgeon, 2024 Opportunistic Screening for Detection and Socio-epidemiological Risk Assessment of Oral Cancer Patients in Rural Jodhpur, India J. K. Meena, et al., Indian Journal of Medical and Paediatric Oncology, 2018 Trends of Oral Cancer with Regard to Age, Gender, and Subsite Over 16 Years at a Tertiary Cancer Center in India Akshat Malik, et al., TH Open, 2018 Trends of Oral Cancer with Regard to Age, Gender, and Subsite Over 16 Years at a Tertiary Cancer Center in India Akshat Malik, et al., Indian Journal of Medical and Paediatric Oncology, 2018 Oral smokeless tobacco consumption pattern among rural Indian cancer patients: A prospective survey Avinash Pandey, South Asian Journal of Cancer, 2020 Areca nut use: an independent risk factor for oral cancer: The health problem is under-recognised Saman Warnakulasuriya, The BMJ, 2002 Oral complications of cancer. British Medical Journal Publishing Group, The BMJ, 1991 Data show “alarming” rise in oral cancers among people in their 40s Zosia Kmietowicz, The BMJ, 2009 Oral complications of cancer G E Murty, The BMJ, 1991 Oral complications of cancer Iain Hutchison, The BMJ, 1991Abstract
Introduction
Oral cancer is associated with several well-known risk factors, including the use of betel quid, alcohol consumption, and tobacco smoking. Studies regarding oral cancer risk factors vary based on the different subgroups identified in the Indian context.
Objectives
This systematic review, meta-analysis, and meta-regression aggregate data from various studies on oral cavity cancer risk factors in India.
Materials and Methods
From September 20 to 30, 2024, we searched for English studies on PubMed, ScienceDirect, and Google Scholar. Two independent reviewers selected studies based on title/abstract and full text, with adjudication by a third author. We utilized the JBI checklist for critical appraisal of case–control studies. The data provided information on participant demographics, cases and controls, evaluated risk factors, and odds ratios. A random effects model produced pooled estimates for each risk factor.
Results
Fifteen case–control studies conducted in the Indian population were included in the analysis. Our meta-analysis concludes that any form of tobacco use is the primary risk factor for oral cavity cancer, with risk rising consistently alongside the duration of use. Additionally, daily alcohol consumption significantly increases this risk. Chronic trauma to the oral mucosa also plays a substantial role in the development of oral cavity cancer. Sensitivity analysis and meta-regression indicated that factors such as sample sizes, case–control ratio, and study region had no significant impact. Funnel plots assessing publication bias in studies reporting tobacco smoking and chewing revealed no significant asymmetry, and Egger's test was nonsignificant (p > 0.05).
Conclusion
There is sufficient evidence for the role of tobacco in both smoking and smokeless forms as a risk factor for oral cavity cancer in India.
Keywords
Introduction
Oral cancer, which affects the lips, anterior two-thirds of the tongue, gums, buccal cavity, and other areas of the oral cavity, is a significant global health issue. It is the 16th most common cancer worldwide, accounting for over 389,485 new cases and 188,230 deaths annually, particularly in low- and middle-income countries.[1] India has a high prevalence of oral cancer due to various cultural practices, lifestyle choices, and socioeconomic factors. The nation accounts for approximately one-third of the global oral cancer cases as a proportion of its adult population.[2] Despite progress in diagnosis and treatment, the 5-year survival rate remains low, primarily due to the advanced stage at detection in rural and urban regions.[3]
Oral cancer is associated with risk factors like chewing betel quid, drinking alcohol, chewing tobacco, and smoking tobacco. Globally, using tobacco with areca nut is the most common risk factor.[3] Prolonged use of tobacco and frequent alcohol intake significantly increase the risk.[3] Research shows a higher likelihood of oral cancer among those exposed, with varying odds ratios (ORs) in different populations based on product type, cultural practices, and local laws.[4]
Research on oral cancer risk factors reveals diversity based on specific subgroups considered across different global regions. A thorough review addressing this issue will be beneficial through a critical analysis and summary of the effect measures linking various risk factors to oral cancer from numerous studies.[5] Developing effective preventive strategies and interventions that mitigate the risk of oral cancer necessitates an understanding of the complex nature of these risk factors. This systematic review and meta-analysis aims to compile data from several observational studies regarding oral cavity cancer risk factors conducted in India. Our goal is to furnish public health researchers and policymakers with a valuable estimate of the strength of the relationship between prevalent risk factors and oral cancer in the country.
Materials and Methods
This systematic review and meta-analysis was registered in PROSPERO (CRD42024599556), conducted as per the JBI Methodology for Systematic Reviews of Etiology[6] and reported following the Preferred Reporting Items for Systematic Reviews and Meta-Analysis (PRISMA) 2020 and MOOSE (Meta-analyses Of Observational Studies in Epidemiology) guidelines[7] ([Supplementary Appendix] [available in the online version only]).
Review Question
Based on current epidemiological evidence, what are the primary risk factors associated with oral cancer in India?
Inclusion Criteria
Participants
This review included adults of any gender over the age of 18 years who reported risk (either a single variable or a group of variables) of oral cavity cancer. Studies were included that reported the risk or equivalent estimates of oral cancer.
Exposure of Interest
Risk factors including but not limited to tobacco use in smoking and smokeless forms (including areca nut and betel quid with tobacco users), duration of usage of tobacco which was categorized as less than or more than 10 years, alcohol consumption which was categorized based on the frequency as daily user or moderate drinker for those who reported occasional usage, chronic oral trauma due to a sharp tooth or ill-fitting denture, diet as measured by frequency of consumption of vegetables and oral cancer. The study did not include studies that primarily examined metabolic parameters (such as obesity), environmental exposures (like sunlight), demographic factors (like age and sex), or genetic predisposition.
Outcomes
The primary outcome of interest was the presence of oral cavity cancer and its association with specific risk factors as measured by ORs or risk ratios (if measured at a specific time-point) or hazard ratios (if measured over time).
Types of Studies
Case–control studies, nested case–control studies, cohort studies, and analytical cross-sectional studies with a comparator arm were included.
Search Strategy
Search strategy was developed and conducted in Medline (PubMed), Science Direct, and Google Scholar databases from inception to September 2024. The keywords included “mouth,” “neoplasm,” “risk factors,” “oral cancer,” “carcinoma,” “risk predictors,” “India” and combined with Boolean operators “or” and “and.” Searches were limited to studies published in English, restricted to India, with no time restrictions. Gray literature, including conference proceedings and dissertations (ShodhGanga, ProQuest), was additionally searched. Included studies underwent backward and forward citation screening to identify any additional studies. Search strategy is described in detail in the [Supplementary Material S1] (available in the online version only).
Screening and Identification of Studies
Studies from the search were exported to Rayyan software, underwent duplication, and were screened at the title/abstract and full-text levels by two independent reviewers (M.M. and D.J.), and, where needed, any conflicting decisions were discussed and later included.[8] Studies that reported the association between oral cancer and any defined risk factors and studies reporting either crude or adjusted ORs or relative risks, along with those providing sufficient data to calculate ORs (e.g., case and control numbers, exposure rates), were included. Those studies reporting incomplete data or insufficient information for statistical pooling, reviews, commentaries, or editorials in languages other than English were excluded. A list of studies excluded from the analysis, with the reason for exclusion, is provided in [Supplementary Material S2] (available in the online version only).
Data Extraction
Two independent reviewers (M.M. and D.J.) extracted data from the included studies regarding author names, year of study, location, study design, sample size, age groups, gender, type of cancer, and risk factors along with crude and/or adjusted ORs and corresponding 95%. confidence intervals (CIs) according to JBI guidelines. A third reviewer (P.K.) resolved any disagreements.
Critical Appraisal
Critical appraisal of included studies was conducted using JBI checklists for case–control and cohort studies.[6]
Data Synthesis
Studies were grouped based on study design, reported summary measure (crude and adjusted OR or relative risk), and risk factors for oral cancer. Within each group, the risk estimates were pooled using the metabin function of meta R package. The estimation of variance within each group was calculated using the DerSimonian-Laird estimator and CIs were determined based on a random effects model.[8]
Sensitivity and Subgroup Analysis
Sensitivity analysis was conducted using the leave-one-out method to detect the source of heterogeneity in the meta-analysis. Sensitivity analysis helps identify whether the pooled estimate was unduly influenced by any single study and improves the stability and robustness of the meta-analysis model.[9] Subgroup analysis was performed based on the region where the study was conducted in India.
Publication Bias
Funnel plots were used to detect any publication bias in the studies by plotting each study's effect size with the sample size of the study and the symmetry of the plot was assessed.
Meta-Regression
To explore the sources of heterogeneity among the included studies, a random effects meta-regression was performed using the “metafor” package in R. The dependent variable was the effect size across studies for smoking and smokeless forms of tobacco and the independent variables were study-level characteristics like sample size, case:control ratio, and the region where the study was conducted. A p-value of <0>
Certainty of Evidence
The degree of certainty of evidence was evaluated using the Grading of Recommendations Assessment, Development and Evaluation (GRADE) methodology and conducted separately for each risk factor and outcome association. The GRADE approach evaluates the certainty of evidence based on five domains: risk of bias, inconsistency, indirectness, imprecision, and publication bias.[10] It divides evidence into four levels of certainty: very low, low, moderate, and high. The quality of evidence from the included studies was initially classified as low and subsequently upgraded or downgraded. Inconsistency results in a quality downgrade using a significant difference between studies (I 2 > 50%). Indirectness was considered if there were constraints that limited the result's generalizability. When the 95%. CIs for risk estimates are wide or cross a minimally important difference of 10%. for outcomes, imprecision was considered. The existence of small-study effects was also considered.
Results
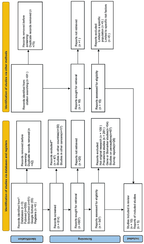
The initial search across all databases and gray literature provided 656 records, of which 42 were duplicates. After a further screening of 614 titles/abstracts, 47 studies that were not conducted in Indian populations or did not address oral cancer were excluded. Ten case–control studies among the 547 reports could be retrieved after undergoing complete screening. Through citation searching, 91 records were found, and 15 reports (1 report not retrieved) were sought for retrieval after duplicates were eliminated; five more reports were included. This resulted in 15 included studies, all with case–control study designs, which included 5,624 cases and 9,151 controls. [Supplementary Material S2] (available in the online version only) provides the reasons for exclusion among the studies that underwent full-text screening. [Fig. 1] provides the flow chart of the screening process.
Fig 1: PRISMA 2020 flowchart.
|
Author, year |
State |
Region |
Sample size |
Age range (years) |
Gender |
Risk factors |
Results |
Adjustments |
|
|---|---|---|---|---|---|---|---|---|---|
|
Case |
Control |
||||||||
|
Nandakumar, 1990 |
Karnataka |
South |
348 |
348 |
Not given |
Both |
Smoking and smokeless tobacco (type/number/duration), diet |
RR |
Not mentioned |
|
Rao, 1994 |
Maharashtra |
West |
713 |
635 |
18 and above |
Males |
Smoking and smokeless tobacco, alcohol habits |
RR |
Age and residence |
|
Wasnik, 1998 |
Maharashtra |
West |
123 |
123 |
Not given |
Both |
Smoking and smokeless tobacco (type/number/duration), alcohol, occupation |
OR |
Not mentioned |
|
Balaram, 2002 |
Karnataka, Tamil Nadu, Kerala |
South |
591 |
582 |
20–85 |
Both |
Smoking and smokeless tobacco (type/number/years since quitting) |
OR |
Gender |
|
Znoar, 2003 |
Tamil Nadu, Kerala |
South |
1563 |
3638 |
25 and above |
Males |
Smoking and smokeless tobacco (type/number/duration), alcohol (duration/quantity/frequency) |
OR |
Age, education, center |
|
Subapriya, 2007 |
Tamil Nadu |
South |
388 |
388 |
30–75 |
Both |
Smoking and smokeless tobacco (type/number/duration), diet, oral hygiene, alcohol (frequency/duration) |
OR |
Not adjusted |
|
Muwange, 2008 |
Kerala |
South |
282 |
1410 |
35 and above |
Both |
Smoking and smokeless tobacco (type/number/duration), alcohol (type/frequency /duration) |
OR |
Education, religion, habits |
|
Madani, 2012 |
Maharashtra |
West |
350 |
350 |
18 and above |
Both |
Smoking and smokeless tobacco (type), diet |
OR |
Age, gender, education |
|
Dholam, 2016 |
Maharashtra |
West |
85 |
85 |
18–45 |
Both |
Caries prevalence, oral hygiene, stress, environmental carcinogens, trauma, diet, family history, habits (duration and frequency), placement of quid, BMI, and dental visits |
OR |
Not mentioned |
|
Krishna, 2016 |
Karnataka |
South |
180 |
272 |
18 and above |
Both |
Tobacco habits, diet and oral hygiene behavior |
OR |
Age and gender |
|
Gupta, 2017 |
Maharashtra |
West |
187 |
240 |
18 and above |
Both |
Smoking and smokeless tobacco (type/number/duration), oral hygiene habits, dietary factors, and alcohol drinking |
OR |
Age and gender |
|
Nirmala, 2019 |
Karnataka |
South |
200 |
200 |
Both |
Smoking (age of initiation/duration/number) |
OR |
Not adjusted |
|
|
Lingegowda, 2020 |
Karnataka |
South |
370 |
370 |
25 and above |
Both |
Smoking and smokeless tobacco (type/number/duration), alcohol (frequency) |
OR |
Age and gender |
|
Sultana, 2024 |
Karnataka |
South |
30 |
90 |
18 and above |
Both |
Smoking and smokeless tobacco (type/number/duration), diet |
OR |
Age |
|
Mocherla, 2025 |
Telangana |
South |
214 |
420 |
18 and above |
Both |
Smoking and smokeless tobacco (type and duration), alcohol, diet |
OR |
Age, gender, residence, occupation |
Abbreviations: OR, odds ratio; RR, relative risk.
Smokeless Tobacco Usage and Oral Cancer
Fig 2 :(A) Tobacco chewing. (B) Smokeless tobacco for less than 10 years. (C) Smokeless tobacco for more than 10 years. (D) Tobacco smoking. (E) Smoking for less than 10 years. (F) Smoking for more than 10 years. (G) Occasional alcohol consumption. (H): Daily alcohol consumption. (I) Consumption of vegetables more than thrice a week. (J) Chronic trauma in the oral cavity.
Fig 2 :(A) Tobacco chewing. (B) Smokeless tobacco for less than 10 years. (C) Smokeless tobacco for more than 10 years. (D) Tobacco smoking. (E) Smoking for less than 10 years. (F) Smoking for more than 10 years. (G) Occasional alcohol consumption. (H): Daily alcohol consumption. (I) Consumption of vegetables more than thrice a week. (J) Chronic trauma in the oral cavity.
Smoking Tobacco Usage and Oral Cancer
Thirteen studies included smoking tobacco as a risk factor for oral cancer and were included in the meta-analysis ([Fig. 2D]). The random effects model generated a pooled OR of 2.11 (95%. CI: 1.67–2.65, p < 0.01). Duration of usage of smoking tobacco was reported in 11 studies and categorized as less than or more than 10 years (10 studies) and more than 10 years (10 studies). Duration of smoking generated a pooled OR of 0.89 (95%. CI: 0.70–1.14; [Fig. 2E]) and 2.27 (95% CI: 1.67–3.10; [Fig. 2F]), respectively.
Alcohol Consumption and Oral Cancer
Alcohol consumption was identified as a risk factor in seven of the studies. Occasional alcohol consumption was not significantly associated with oral cancer ([Fig. 2G]). Daily consumption of alcohol was also a significant risk factor for oral cancer with a pooled estimate of 2.66 (95%. CI: 1.92–3.67; [Fig. 2H]).
Diet and Oral Cancer
Another significant factor for oral cancer was the frequency with which fruits and vegetables were consumed. Three studies that reported the consumption of vegetables generated an estimate of 0.31 (95%. CI: 0.23–0.42; [Fig. 2I]).
Chronic Oral Trauma and Oral Cancer
A history of chronic oral trauma and poor oral hygiene was also strongly linked to oral cancer in two studies and the pooled estimate was 1.95 (95%. CI = 1.05–3.62; [Fig. 2J]).
Subgroup Analysis
The heterogeneity assessed through the random effects model for all the risk factors ranged between 50 and 90%, with a p < 0.01. Subgroup analysis based on region revealed no significant variation in the pooled estimates for all risk factors, and heterogeneity ranged from 0 to 90% for all risk factors ([Table 2]).
|
Risk factor |
Number of studies |
Pooled odds ratio (random effects model) |
95% CI |
I 2 (%) |
|
|---|---|---|---|---|---|
|
Tobacco chewing |
14 |
5.77 |
4.43–7.53 |
90 |
|
|
Subgroup |
South region |
9 |
6.09 |
4.21–8.80 |
91 |
|
West region |
5 |
5.27 |
3.54–7.85 |
83 |
|
|
Duration of chewing <10> |
10 |
1.64 |
1.19–2.26 |
82 |
|
|
Subgroup |
South region |
6 |
2.13 |
1.75–2.59 |
31 |
|
West region |
4 |
1.03 |
0.62–1.71 |
58 |
|
|
Duration of chewing > 10 y |
10 |
4.92 |
3.70–6.52 |
87 |
|
|
Sub group |
South region |
6 |
4.65 |
3.10–6.97 |
92 |
|
West region |
4 |
5.37 |
3.56–8.10 |
67 |
|
|
Tobacco smoking |
15 |
2.14 |
1.74–2.62 |
81 |
|
|
Sub group |
South region |
10 |
2.28 |
1.74–2.98 |
80 |
|
West region |
5 |
1.86 |
1.36–2.56 |
72 |
|
|
Duration of smoking < 10 y |
11 |
0.94 |
0.73–1.20 |
61 |
|
|
Sub group |
South region |
7 |
0.87 |
0.64–1.19 |
62 |
|
West region |
4 |
1.08 |
0.72–1.60 |
22 |
|
|
Duration of smoking > 10 y |
11 |
2.35 |
1.76–3.15 |
87 |
|
|
Sub group |
South region |
7 |
2.71 |
1.93–3.81 |
83 |
|
West region |
4 |
1.53 |
1.17–2.00 |
38 |
|
|
Occasional alcohol consumption |
6 |
1.09 |
0.90–1.33 |
27 |
|
|
Sub group |
South region |
4 |
1.16 |
0.99–1.36 |
22 |
|
West region |
2 |
0.72 |
0.43–1.23 |
00 |
|
|
Daily alcohol consumption |
9 |
2.66 |
1.92–3.67 |
92 |
|
|
Sub group |
South region |
5 |
3.58 |
2.55–5.01 |
84 |
|
West region |
4 |
1.79 |
1.27–2.53 |
63 |
|
|
Regular consumption of vegetables |
3 |
0.33 |
0.22–0.47 |
45 |
|
|
Chronic trauma to the oral cavity |
2 |
1.95 |
1.05–3.62 |
33 |
|
Abbreviation: CI, confidence interval.
Sensitivity Analysis
Sensitivity analysis did not reveal any single study that had a major influence on the pooled estimates ([Supplementary Material S3] [available in the online version only).
Publication Bias
Funnel plots to assess publication bias in studies reporting tobacco smoking and chewing revealed no major asymmetry, and Egger's test was nonsignificant (p > 0.05; [Fig. 3A, B]).
Fig 3 : (A) Smokeless. (B) Smoked.
Meta-Regression
Factors such as total sample size, case:control ratio, and the region where the study was conducted had no significant influence (p > 0.05) on the pooled estimates ([Table 3]). Due to the limited number of studies, meta-regressions were not performed for the other factors.
|
Estimate |
SE |
z-Value |
p-Value |
CI (lower bound) |
CI (upper bound) |
|
|---|---|---|---|---|---|---|
|
Tobacco chewing and sample size |
||||||
|
Intercept |
2.1652 |
0.6572 |
3.2945 |
0.0010 |
0.8771 |
3.4533[a] |
|
RegionSouth_region |
0.2223 |
−0.5151 |
−0.4316 |
0.6661 |
−1.2319 |
0.7873 |
|
Regionwest_region |
−0.1642 |
0.4315 |
−0.3806 |
0.7035 |
−1.0098 |
0.6814 |
|
case_control_ratio |
−0.2716 |
0.7106 |
−0.3822 |
0.7023 |
−1.6644 |
1.1212 |
|
total_sample_size |
−0.0001 |
0.0002 |
−0.4865 |
0.6266 |
−0.0004 |
0.0002 |
|
Tobacco smoking and sample size |
||||||
|
Intercept |
1.3237 |
0.4607 |
2.8731 |
0.0041 |
0.4207 |
2.2267[b] |
|
RegionSouth_region |
−0.4220 |
0.3925 |
−1.0751 |
0.2823 |
−1.1912 |
0.3473 |
|
Regionwest_region |
−0.1496 |
0.3026 |
−0.4943 |
0.6211 |
−0.7426 |
0.4435 |
|
Case_control_ratio |
−0.5068 |
0.4532 |
−1.1182 |
0.2635 |
−1.3950 |
0.3815 |
|
Total_sample_size |
−0.0001 |
0.0001 |
−0.4877 |
0.6258 |
−0.0003 |
0.0002 |
Critical Appraisal
Critical appraisal revealed high evidence for all the studies except two studies[22] [24] ([Supplementary Material S4] [available in the online version only]).
Quality of Evidence
GRADE showed low-quality evidence regarding the association between the risk factors and oral cancer across all studies ([Supplementary Material S5] [available in the online version only]).
Discussion
In India, awareness of oral cancer and rates of early detection remain low despite high risks. Systematic reviews can provide a comprehensive understanding of risk factors and inform targeted interventions for prevention, early detection, and treatment, focusing on these risk factors within the Indian population.[26] Our meta-analysis indicates that any form of tobacco use is the primary risk factor for oral cavity cancer, with risk increasing linearly, correlating with the length of consumption. Additionally, daily alcohol consumption significantly raises this risk, and chronic oral mucosal trauma is another substantial contributor to the development of oral cavity cancer.
Tobacco can inhibit several systemic immune functions of the host, alter the epigenetics of oral epithelial cells, and induce OSCC by causing oxidative stress on tissues through its toxic metabolites.[27] Usage of smoking forms of tobacco, irrespective of the subtype, has consistently shown an increased risk of oral cavity cancer.[28] The present analysis yielded a pooled estimate of 2.14 (95%. CI = 1.74–2.62). Previous studies from India have reported a similar estimate, ranging from 2.68 (95%. CI = 1.90–3.78) in analyses that are not specific to a particular region[26] to 2.2 (95%. CI = 0.7–7.0).[29] Duration of smoking less than 10 years did not significantly increase the risk of oral cancer, 0.94 (95%. CI = 0.73–1.20) compared with those who smoked for more than 10 years. These findings can be used to encourage people who are in the early stages of developing a tobacco habit to quit as soon as possible.
The current meta-analysis revealed a fivefold increase in the risk of oral cancer among smokeless tobacco users, with the risk increasing consistently with the duration of use. Increased risk of oral cancer with the use of smokeless tobacco has been consistently reported in previous systematic reviews.[30] [31] The pooled odds estimates have been reported to be in the range of 3.66 (95% CI: 2.83–4.74) as per global estimates to 7.1 (95%. CI: 4.41–11.01) in studies of the southeast Asian region[31] to 5.55 (95%. CI: 5.07, 6.07) among studies conducted in India[30] [31] which is almost in the same lines as the present analysis, 5.77 (95%. CI: 4.43–7.53). The reason for low-risk estimates globally might be due to differences in frequency and intensity of use and variation in the type of smokeless tobacco used. In line with previous studies,[32] a longer duration of usage of smokeless tobacco resulted in a higher estimate, 4.92 (95%.CI: 3.70–6.54).
The carcinogenic effects of alcohol consumption on the liver and upper aerodigestive tract are caused by acetaldehyde, the first metabolite of ethanol.[33] Our meta-analysis among the Indian population revealed a pooled estimate of 1.92 (95%. CI: 1.44–2.96) for oral cavity cancer among regular alcohol consumers. Though the odds did not reach significant levels (p > 0.05) among moderate drinkers (OR = 1.09; 95%. CI = 0.90–1.33), the present meta-analysis also confirmed the earlier evidence of daily alcohol consumption as an independent risk factor for oral cavity cancer (OR = 2.66; 95%. CI = 1.92–3.67).[16]
Prolonged mucosal damage causes inflammation, which releases chemical mediators like prostaglandins, cytokines, and tumor necrosis factor, results in oxidative stress.[34] This may result in genetic and epigenetic modifications that harm DNA and prevent it from being repaired. Chronic mucosal trauma due to either ill-fitting dentures or a sharp tooth has been proven to be one of the most important risk factors among non-tobacco users. In the present analysis, only two studies reported data related to mucosal trauma resulting in a combined OR of 1.95 (95%. CI 1.05–3.62). Singhvi et al reported an OR of 2.62 (95%. CI: 2.10–3.25) in a systematic review to assess the role of ill-fitting dentures in the causation of oral cavity cancer.[35] We included chronic trauma from any cause in this analysis, such as a sharp tooth, a broken restoration, or an ill-fitting denture, which may be the reason why our estimates are lower than those of Singhvi et al where ill-fitting dentures, which are the most common cause for chronic mucosal trauma, were considered.
Although this systematic review is thorough, it has several notable limitations. Key risk factors such as family cancer history, stress, and dietary elements like red meat intake related to oral cancer in India could not be evaluated, as none of the collected studies addressed these variables. A detailed evaluation of the quantity and specific forms of tobacco use (e.g., cigarettes, beedis, gutkha, khaini) could not be performed, as most included studies did not consistently report this information. As a result, our analysis was limited to the type and duration of tobacco usage, which may not fully capture dose–response relationships or the differential risks associated with various tobacco products.
Additionally, HPV's role was not examined, as previous research has mainly associated it with oropharyngeal cancer, and not with oral cavity cancer. The high levels of heterogeneity among the studies included in the present meta-analysis should also be considered when interpreting the pooled estimates. Nevertheless, even the lowest effect estimates among the individual studies are more significant than 1, suggesting a causal relationship between tobacco usage and oral cancer. Regional variations in product composition and population characteristics may cause the wide variation in effect estimates across individual studies.[30] One must bear these limitations in mind while analyzing the findings. Exposure data are frequently inaccurate when categorized either qualitatively by product type or quantitatively by frequency of consumption. The bias was reduced by grouping data into broad categories, such as ever or never using tobacco products, and having used them for less than or more than 10 years. Based on the meta-analysis results, the GRADE assessment of included studies showed low confidence. Future research could concentrate on high-quality studies to improve the quality of the evidence.
Numerous studies have investigated the impact of both smoking and smokeless tobacco, as well as alcohol consumption, on oral cancer within the Indian context. Nevertheless, the interplay between tobacco and alcohol requires more in-depth examination. Additionally, chronic trauma to the oral cavity and its potential role in triggering carcinogenesis represent another area worthy of further research. To effectively address the rising incidence of oral cancer, a comprehensive strategy is essential. This necessitates a collaborative effort among lawmakers, healthcare providers, and the public to raise awareness, change behaviors, and implement preventive measures.
Conclusion
This meta-analysis provides sufficient evidence for the role of tobacco in both smoking and smokeless forms as a risk factor for oral cavity cancer, which includes the tobacco-related and the non-tobacco-related factors in Indian populations. The results from the meta-analysis emphasize how long-term tobacco use and chronic oral trauma are significant and underexplored risk factors for cancer of the oral cavity in the country. By evaluating the degree of evidence certainty, the GRADE approach strengthens the methodology. These results lend support to future studies that aim to enhance risk prediction algorithms and develop targeted measures for early identification and prevention.
Conflict of Interest
None declared.
Data Availability Statement
Available as supplementary files.
Patient Consent
Not applicable.
PROSPERO Registration
CRD42024599556.
Supplementary Material
References
- Bray F, Laversanne M, Sung H. et al. Global cancer statistics 2022: GLOBOCAN estimates of incidence and mortality worldwide for 36 cancers in 185 countries. CA Cancer J Clin 2024; 74 (03) 229-263
- Chaturvedi P. Effective strategies for oral cancer control in India. J Cancer Res Ther 2012; 8 (Suppl. 01) S55-S56
- Singh K, Grover A, Dhanasekaran K. Unveiling the cancer epidemic in India: a glimpse into GLOBOCAN 2022 and past patterns. Lancet Reg Health Southeast Asia 2025; 34: 100546
- Nokovitch L, Maquet C, Crampon F. et al. Oral cavity squamous cell carcinoma risk factors: state of the art. J Clin Med 2023; 12 (09) 3264
- le Cessie S, Nagelkerke N, Rosendaal FR, van Stralen KJ, Pomp ER, van Houwelingen HC. Combining matched and unmatched control groups in case-control studies. Am J Epidemiol 2008; 168 (10) 1204-1210
- Aromataris E, Lockwood C, Porritt K, Pilla B, Jordan Z. eds. JBI Manual for Evidence Synthesis. JBI; 2024. Accessed April 20, 2025 at: https://synthesismanual.jbi.global 6
- Page MJ, McKenzie JE, Bossuyt PM. et al. The PRISMA 2020 statement: an updated guideline for reporting systematic reviews. BMJ 2021; 372 (71) n71
- DerSimonian R, Laird N. Meta-analysis in clinical trials. Control Clin Trials 1986; 7 (03) 177-188
- Mathur MB, VanderWeele TJ. Sensitivity analysis for publication bias in meta-analyses. Appl Stat 2020; 69 (05) 1091-1119
- Kirmayr M, Quilodrán C, Valente B, Loezar C, Garegnani L, Franco JVA. The GRADE approach, Part 1: how to assess the certainty of the evidence. Medwave 2021; 21 (02) e8109
- Muwonge R, Ramadas K, Sankila R. et al. Role of tobacco smoking, chewing and alcohol drinking in the risk of oral cancer in Trivandrum, India: a nested case-control design using incident cancer cases. Oral Oncol 2008; 44 (05) 446-454
- Sultana A, Pushpanjali K, Verma V. et al. Association of tobacco use and oral cancer in a South Asian population: a case–control study. J Indian Assoc Public Health Dent 2024; 22 (04) 355-361
- Gowda KBL, Vijay CR, Lokesh V. et al. A hospital based case control study on oral cancer: K.M.I.O (Regional Cancer Center) experience. J Med Sci Clin Res 2020; 8 (01) 1022-1031
- Nandakumar A, Thimmasetty KT, Sreeramareddy NM. et al. A population-based case-control investigation on cancers of the oral cavity in Bangalore, India. Br J Cancer 1990; 62 (05) 847-851
- Rao DN, Ganesh B, Rao RS, Desai PB. Risk assessment of tobacco, alcohol and diet in oral cancer–a case-control study. Int J Cancer 1994; 58 (04) 469-473
- Znaor A, Brennan P, Gajalakshmi V. et al. Independent and combined effects of tobacco smoking, chewing and alcohol drinking on the risk of oral, pharyngeal and esophageal cancers in Indian men. Int J Cancer 2003; 105 (05) 681-686
- Subapriya R, Thangavelu A, Mathavan B, Ramachandran CR, Nagini S. Assessment of risk factors for oral squamous cell carcinoma in Chidambaram, Southern India: a case-control study. Eur J Cancer Prev 2007; 16 (03) 251-256
- Madani AH, Dikshit M, Bhaduri D. Risk for oral cancer associated to smoking, smokeless and oral dip products. Indian J Public Health 2012; 56 (01) 57-60
- Nirmala CJ, Thapsey H, Murthy NS. Oral cancer and tobacco: a case control study in southern India. Int J Community Med Public Health 2017; 4 (12) 4706
- Balaram P, Sridhar H, Rajkumar T. et al. Oral cancer in southern India: the influence of smoking, drinking, paan-chewing and oral hygiene. Int J Cancer 2002; 98 (03) 440-445
- Mocherla M, Krishnappa P, John D. Risk factors associated with oral cancer. A hospital based case control study in Telangana state, India. Contemp Clin Dent 2025; 16 (01) 19-27
- Dholam KP, Chouksey GC. Squamous cell carcinoma of the oral cavity and oropharynx in patients aged 18-45 years: a case-control study to evaluate the risk factors with emphasis on stress, diet, oral hygiene, and family history. Indian J Cancer 2016; 53 (02) 244-251
- Wasnik KS, Ughade SN, Zodpey SP, Ingole DL. Tobacco consumption practices and risk of oro-pharyngeal cancer: a case-control study in Central India. Southeast Asian J Trop Med Public Health 1998; 29 (04) 827-834
- Krishna Rao S, Mejia GC, Logan RM. et al. A screening model for oral cancer using risk scores: development and validation. Community Dent Oral Epidemiol 2016; 44 (01) 76-84
- Gupta B, Bray F, Kumar N, Johnson NW. Associations between oral hygiene habits, diet, tobacco and alcohol and risk of oral cancer: a case-control study from India. Cancer Epidemiol 2017; 51: 7-14
- Borse V, Konwar AN, Buragohain P. Oral cancer diagnosis and perspectives in India. Sens Int 2020; 1: 100046
- Jiang X, Wu J, Wang J, Huang R. Tobacco and oral squamous cell carcinoma: a review of carcinogenic pathways. Tob Induc Dis 2019; 17: 29
- Mello FW, Melo G, Pasetto JJ, Silva CAB, Warnakulasuriya S, Rivero ERC. The synergistic effect of tobacco and alcohol consumption on oral squamous cell carcinoma: a systematic review and meta-analysis. Clin Oral Investig 2019; 23 (07) 2849-2859
- Rahman M, Sakamoto J, Fukui T. Bidi smoking and oral cancer: a meta-analysis. Int J Cancer 2003; 106 (04) 600-604
- Asthana S, Labani S, Kailash U, Sinha DN, Mehrotra R. Association of smokeless tobacco use and oral cancer: a systematic global review and meta-analysis. Nicotine Tob Res 2019; 21 (09) 1162-1171
- Sinha DN, Abdulkader RS, Gupta PC. Smokeless tobacco-associated cancers: a systematic review and meta-analysis of Indian studies. Int J Cancer 2016; 138 (06) 1368-1379
- Khan Z, Tönnies J, Müller S. Smokeless tobacco and oral cancer in South Asia: a systematic review with meta-analysis. J Cancer Epidemiol 2014; 2014: 394696
- Pöschl G, Seitz HK. Alcohol and cancer. Alcohol Alcohol 2004; 39 (03) 155-165
- Zhao H, Wu L, Yan G. et al. Inflammation and tumor progression: signaling pathways and targeted intervention. Signal Transduct Target Ther 2021; 6 (01) 263
- Singhvi HR, Malik A, Chaturvedi P. The role of chronic mucosal trauma in oral cancer: a review of literature. Indian J Med Paediatr Oncol 2017; 38 (01) 44-50
Address for correspondence
Publication History
Article published online:
28 August 2025
© 2025. The Author(s). This is an open access article published by Thieme under the terms of the Creative Commons Attribution License, permitting unrestricted use, distribution, and reproduction so long as the original work is properly cited. (https://creativecommons.org/licenses/by/4.0/)
Thieme Medical and Scientific Publishers Private Limited
A-13A, Graphix Tower 1, 6th floor, Sector 62, Noida 201309, Uttar Pradesh, India
We recommend
- Assessing Oral Cancer Knowledge and Awareness among Dental Patients of Bengaluru City, IndiaSujatha S. Reddy, et al., The Thoracic and Cardiovascular Surgeon, 2024
- Opportunistic Screening for Detection and Socio-epidemiological Risk Assessment of Oral Cancer Patients in Rural Jodhpur, IndiaJ. K. Meena, et al., Indian Journal of Medical and Paediatric Oncology, 2018
- Trends of Oral Cancer with Regard to Age, Gender, and Subsite Over 16 Years at a Tertiary Cancer Center in IndiaAkshat Malik, et al., Indian Journal of Medical and Paediatric Oncology, 2018
- Trends of Oral Cancer with Regard to Age, Gender, and Subsite Over 16 Years at a Tertiary Cancer Center in IndiaAkshat Malik, et al., TH Open, 2018
- Oral smokeless tobacco consumption pattern among rural Indian cancer patients: A prospective surveyAvinash Pandey, South Asian Journal of Cancer, 2020
- Trends and predictions of lip and oral cavity cancer incidence in Chinese population from 1990 to 2021<svg viewBox="0 0 24 24" fill="none" xmlns="http://www.w3.org/2000/svg">
</svg> ZHANG Ying, Journal of Prevention and Treatment for Stomatological Diseases , 2025 - Suicide trends among patients with cancer in India over the past 24 years<svg viewBox="0 0 24 24" fill="none" xmlns="http://www.w3.org/2000/svg">
</svg> M Swathi Shenoy, General Psychiatry, 2023 - Statistical method and application of dose-response analyses in Meta-analysisMA Xiao, Fudan University Journal of Medical Sciences
- Research hotspots in nutrition for patients with head and neck cancer from 2014 to 2024WANG Shuai, Journal of Prevention and Treatment for Stomatological Diseases , 2025
- Analysis of the burden and trends of oral disorders among the elderly in China from 1990 to 2021LI Zhixiao, Journal of Prevention and Treatment for Stomatological Diseases , 2025
Fig 1: PRISMA 2020 flowchart.
Fig 2 :(A) Tobacco chewing. (B) Smokeless tobacco for less than 10 years. (C) Smokeless tobacco for more than 10 years. (D) Tobacco smoking. (E) Smoking for less than 10 years. (F) Smoking for more than 10 years. (G) Occasional alcohol consumption. (H): Daily alcohol consumption. (I) Consumption of vegetables more than thrice a week. (J) Chronic trauma in the oral cavity.
Fig 3 : (A) Smokeless. (B) Smoked.
References
- Bray F, Laversanne M, Sung H. et al. Global cancer statistics 2022: GLOBOCAN estimates of incidence and mortality worldwide for 36 cancers in 185 countries. CA Cancer J Clin 2024; 74 (03) 229-263
- Chaturvedi P. Effective strategies for oral cancer control in India. J Cancer Res Ther 2012; 8 (Suppl. 01) S55-S56
- Singh K, Grover A, Dhanasekaran K. Unveiling the cancer epidemic in India: a glimpse into GLOBOCAN 2022 and past patterns. Lancet Reg Health Southeast Asia 2025; 34: 100546
- Nokovitch L, Maquet C, Crampon F. et al. Oral cavity squamous cell carcinoma risk factors: state of the art. J Clin Med 2023; 12 (09) 3264
- le Cessie S, Nagelkerke N, Rosendaal FR, van Stralen KJ, Pomp ER, van Houwelingen HC. Combining matched and unmatched control groups in case-control studies. Am J Epidemiol 2008; 168 (10) 1204-1210
- Aromataris E, Lockwood C, Porritt K, Pilla B, Jordan Z. eds. JBI Manual for Evidence Synthesis. JBI; 2024. Accessed April 20, 2025 at: https://synthesismanual.jbi.global 6
- Page MJ, McKenzie JE, Bossuyt PM. et al. The PRISMA 2020 statement: an updated guideline for reporting systematic reviews. BMJ 2021; 372 (71) n71
- DerSimonian R, Laird N. Meta-analysis in clinical trials. Control Clin Trials 1986; 7 (03) 177-188
- Mathur MB, VanderWeele TJ. Sensitivity analysis for publication bias in meta-analyses. Appl Stat 2020; 69 (05) 1091-1119
- Kirmayr M, Quilodrán C, Valente B, Loezar C, Garegnani L, Franco JVA. The GRADE approach, Part 1: how to assess the certainty of the evidence. Medwave 2021; 21 (02) e8109
- Muwonge R, Ramadas K, Sankila R. et al. Role of tobacco smoking, chewing and alcohol drinking in the risk of oral cancer in Trivandrum, India: a nested case-control design using incident cancer cases. Oral Oncol 2008; 44 (05) 446-454
- Sultana A, Pushpanjali K, Verma V. et al. Association of tobacco use and oral cancer in a South Asian population: a case–control study. J Indian Assoc Public Health Dent 2024; 22 (04) 355-361
- Gowda KBL, Vijay CR, Lokesh V. et al. A hospital based case control study on oral cancer: K.M.I.O (Regional Cancer Center) experience. J Med Sci Clin Res 2020; 8 (01) 1022-1031
- Nandakumar A, Thimmasetty KT, Sreeramareddy NM. et al. A population-based case-control investigation on cancers of the oral cavity in Bangalore, India. Br J Cancer 1990; 62 (05) 847-851
- Rao DN, Ganesh B, Rao RS, Desai PB. Risk assessment of tobacco, alcohol and diet in oral cancer–a case-control study. Int J Cancer 1994; 58 (04) 469-473
- Znaor A, Brennan P, Gajalakshmi V. et al. Independent and combined effects of tobacco smoking, chewing and alcohol drinking on the risk of oral, pharyngeal and esophageal cancers in Indian men. Int J Cancer 2003; 105 (05) 681-686
- Subapriya R, Thangavelu A, Mathavan B, Ramachandran CR, Nagini S. Assessment of risk factors for oral squamous cell carcinoma in Chidambaram, Southern India: a case-control study. Eur J Cancer Prev 2007; 16 (03) 251-256
- Madani AH, Dikshit M, Bhaduri D. Risk for oral cancer associated to smoking, smokeless and oral dip products. Indian J Public Health 2012; 56 (01) 57-60
- Nirmala CJ, Thapsey H, Murthy NS. Oral cancer and tobacco: a case control study in southern India. Int J Community Med Public Health 2017; 4 (12) 4706
- Balaram P, Sridhar H, Rajkumar T. et al. Oral cancer in southern India: the influence of smoking, drinking, paan-chewing and oral hygiene. Int J Cancer 2002; 98 (03) 440-445
- Mocherla M, Krishnappa P, John D. Risk factors associated with oral cancer. A hospital based case control study in Telangana state, India. Contemp Clin Dent 2025; 16 (01) 19-27
- Dholam KP, Chouksey GC. Squamous cell carcinoma of the oral cavity and oropharynx in patients aged 18-45 years: a case-control study to evaluate the risk factors with emphasis on stress, diet, oral hygiene, and family history. Indian J Cancer 2016; 53 (02) 244-251
- Wasnik KS, Ughade SN, Zodpey SP, Ingole DL. Tobacco consumption practices and risk of oro-pharyngeal cancer: a case-control study in Central India. Southeast Asian J Trop Med Public Health 1998; 29 (04) 827-834
- Krishna Rao S, Mejia GC, Logan RM. et al. A screening model for oral cancer using risk scores: development and validation. Community Dent Oral Epidemiol 2016; 44 (01) 76-84
- Gupta B, Bray F, Kumar N, Johnson NW. Associations between oral hygiene habits, diet, tobacco and alcohol and risk of oral cancer: a case-control study from India. Cancer Epidemiol 2017; 51: 7-14
- Borse V, Konwar AN, Buragohain P. Oral cancer diagnosis and perspectives in India. Sens Int 2020; 1: 100046
- Jiang X, Wu J, Wang J, Huang R. Tobacco and oral squamous cell carcinoma: a review of carcinogenic pathways. Tob Induc Dis 2019; 17: 29
- Mello FW, Melo G, Pasetto JJ, Silva CAB, Warnakulasuriya S, Rivero ERC. The synergistic effect of tobacco and alcohol consumption on oral squamous cell carcinoma: a systematic review and meta-analysis. Clin Oral Investig 2019; 23 (07) 2849-2859
- Rahman M, Sakamoto J, Fukui T. Bidi smoking and oral cancer: a meta-analysis. Int J Cancer 2003; 106 (04) 600-604
- Asthana S, Labani S, Kailash U, Sinha DN, Mehrotra R. Association of smokeless tobacco use and oral cancer: a systematic global review and meta-analysis. Nicotine Tob Res 2019; 21 (09) 1162-1171
- Sinha DN, Abdulkader RS, Gupta PC. Smokeless tobacco-associated cancers: a systematic review and meta-analysis of Indian studies. Int J Cancer 2016; 138 (06) 1368-1379
- Khan Z, Tönnies J, Müller S. Smokeless tobacco and oral cancer in South Asia: a systematic review with meta-analysis. J Cancer Epidemiol 2014; 2014: 394696
- Pöschl G, Seitz HK. Alcohol and cancer. Alcohol Alcohol 2004; 39 (03) 155-165
- Zhao H, Wu L, Yan G. et al. Inflammation and tumor progression: signaling pathways and targeted intervention. Signal Transduct Target Ther 2021; 6 (01) 263
- Singhvi HR, Malik A, Chaturvedi P. The role of chronic mucosal trauma in oral cancer: a review of literature. Indian J Med Paediatr Oncol 2017; 38 (01) 44-50
PDF
Views
Share

